恶臭污染物的定义
根据国家标准《恶臭污染物排放标准》的定义,恶臭污染物是指一切刺激嗅觉器官引起人们不愉快及损坏生活环境的气体物质。其不仅对生态环境造成严重影响,而且对人体健康具有极大的危害。
恶臭气体种类繁多,仅人类嗅觉能感知的就有4000多种,其中对人体危害较大的有50多种。按化学成分分类,恶臭污染物可分为5大类。
《恶臭污染物排放标准》规定了八种恶臭污染物的一次最大排放限值、复合恶臭污染物的臭气浓度限值及无组织排放源的厂界浓度限值。同时,近一两年来,各省级环保部门也分别出台新标准,加强恶臭污染物治理与管控 。
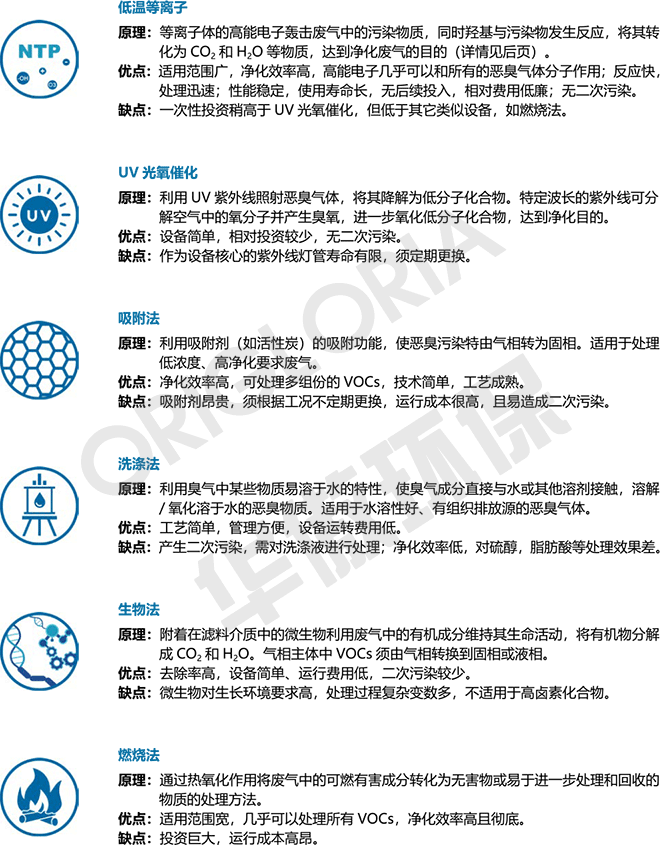
主流治理方法
相关产品

先进的玻璃管双微间隙高频放电技术

箱体使用304不锈钢材质,经久耐用、防腐蚀防锈、免维护,自洁净、天然雨水冲刷即可自动完成清洗,外观美观大方

先进灵活的控制技术, 净化效率高, 性能稳定, 多种不同风量可选